Product Summary
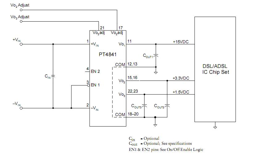
The PT4841A is an isolated triple-output DC/DC converter that operates from a standard (48V) central office supply. Rated for up to 65W, the The PT4841A is appropirate for powerinf both analog and mixed-single circuity. The The PT4841A is housed in a space-saving solderable case.
Parametrics
The PT4841A electrics: (1) Opertating Temperature range Ta: -40 to 85°C ( Over Vin Range) ; (2) Over-temperature Protection OTP: 100°C (Case temperature) ; (3) Solder Reflow Temperature Treflow: 215°C; (4) Storage Temperature Ts: -40 to 125°C; (5) Input Voltage: 36V to 75V; (6) Output Power, Po, Vo1: 41W, Vo2: 20W, Vo3: 10.5W; (7) Output current, Io, Io1: 2.7A, Io2: 6A, Io3: 7A.
Features
PT4841A features: (1) DSL triple outputs; (2) Input voltage range: 36V to 75V; (3) 1500VDC Isolation; (4) On/Off control; (5) Short circuit protection; (6) Fixes frequency operation; (7) Over-temperature shutdown; (8) Under-voltage lockout; (9) Space saving package; (10) Solderable copper case.
Diagrams

| Image | Part No | Mfg | Description | ![]() |
Pricing (USD) |
Quantity | ||||||||||
|---|---|---|---|---|---|---|---|---|---|---|---|---|---|---|---|---|
![]() |
![]() PT4841A |
![]() Texas Instruments |
![]() DC/DC Converters 15/3.3/1.5V 48V-Inp 65W 3-Output DC-DC |
![]() Data Sheet |
![]()
|
|
||||||||||
| Image | Part No | Mfg | Description | ![]() |
Pricing (USD) |
Quantity | ||||||||||
![]() |
![]() PT480 |
![]() |
![]() PHOTO TRANS CLEAR LEN 800NM SIDE |
![]() Data Sheet |
![]() Negotiable |
|
||||||||||
![]() |
![]() PT4800 |
![]() |
![]() PHOTO TRANS CLEAR LEN 800NM SIDE |
![]() Data Sheet |
![]() Negotiable |
|
||||||||||
![]() |
![]() PT4800E0000F |
![]() Sharp Microelectronics |
![]() Photodetector Transistors 800nm 1.0mA |
![]() Data Sheet |
![]() Negotiable |
|
||||||||||
![]() |
![]() PT4800F |
![]() |
![]() PHOTO TRANS BLACK LEN 860NM SIDE |
![]() Data Sheet |
![]() Negotiable |
|
||||||||||
![]() PT4800FB |
![]() |
![]() PHOTO TRANS BLACK LEN 860NM SIDE |
![]() Data Sheet |
![]() Negotiable |
|
|||||||||||
![]() |
![]() PT4800FBE00F |
![]() Sharp Microelectronics |
![]() Photodetector Transistors PT4800F with Ic bin 0.15-0.38mA |
![]() Data Sheet |
![]() Negotiable |
|
||||||||||
(China (Mainland))













