Product Summary
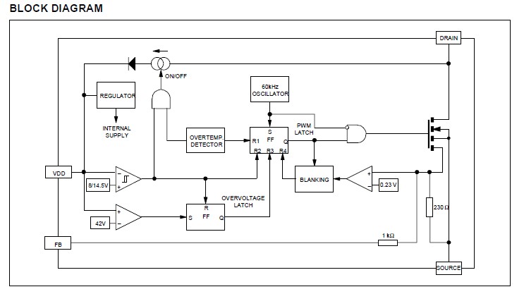
The VIPER22A is designed as low power off line SMPS primary switcher. It combines a dedicated current mode PWM controller with a high voltage power MOSFET on the same silicon chip. Its typical applications cover off line power supplies for battery charger adapters, standby power supplies for TV or monitors, auxiliary supplies for motor control, etc.
Parametrics
Absolute maximum ratings: (1) Its switching drain source voltage would be from -0.3V to 730V. (2) Its start up drain source voltage would be from -0.3V to 400V. (3) Its continuous drain current would be internally limited. (4) Its supply voltage would be from 0V to 50V. (5) Its feedback current would be 3mA. (6) Its electrostatic discharge would be 200V for machine model and would be 1.5kV for charged device model. (7) Its junction operating temperature would be internally limited. (8) Its case operating temperature range would be from -40°C to 150°C. (9) Its storage temperature range would be from -55°C to 150°C.
Features
Features: (1) Fixed 60 kHz switching frequency. (2) 9V to 38V wide range Vdd voltage. (3) Current mode control. (4) Auxiliary undervoltage lockout with hysteresis. (5) High voltage start up current source. (6) Overtemperature, overcurrent and overvoltage protection with autorestart.
Diagrams

| Image | Part No | Mfg | Description | ![]() |
Pricing (USD) |
Quantity | ||||||||||||
|---|---|---|---|---|---|---|---|---|---|---|---|---|---|---|---|---|---|---|
![]() |
![]() VIPER22A |
![]() Other |
![]() |
![]() Data Sheet |
![]() Negotiable |
|
||||||||||||
![]() |
![]() VIPER22ADIP |
![]() STMicroelectronics |
![]() Current Mode PWM Controllers 700V 0.1A SMPS |
![]() Data Sheet |
![]() Negotiable |
|
||||||||||||
![]() |
![]() VIPER22AS-E |
![]() STMicroelectronics |
![]() Current Mode PWM Controllers Low Power OFF-Line SMPS Primary Switchr |
![]() Data Sheet |
![]()
|
|
||||||||||||
![]() |
![]() VIPER22ADIP-E |
![]() STMicroelectronics |
![]() Current Mode PWM Controllers Low Power OFF-Line SMPS |
![]() Data Sheet |
![]()
|
|
||||||||||||
![]() |
![]() VIPER22ASTR-E |
![]() STMicroelectronics |
![]() Current Mode PWM Controllers Lo Pwr Offline SMPS Primary Switcher |
![]() Data Sheet |
![]()
|
|
||||||||||||
![]() |
![]() VIPER22AS |
![]() |
![]() IC OFFLINE SWIT PWM SMPS 8SOIC |
![]() Data Sheet |
![]() Negotiable |
|
||||||||||||
(China (Mainland))










