Product Summary
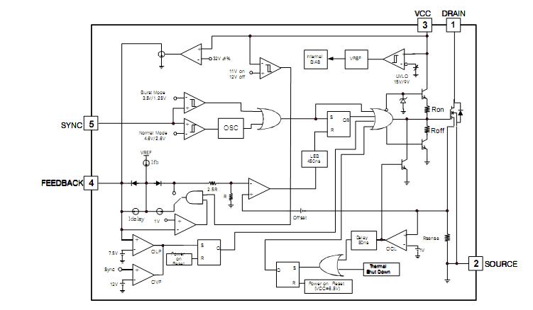
The 5Q0765RT power switch is specially designed for an off-line SMPS with minimal external components. The 5Q0765RT consist of high voltage power SenseFET and current mode PWM controller IC. The 5Q0765RT has a basic platform well suited for cost-effective design in quasi resonant converter as C-TV power supply.
Parametrics
5Q0765RT absolute maximum ratings: (1) 5Q0765RT absolute maximum ratings: (1) Drain-Gate Voltage (RGS=1MΩ) VDGR: 650V; (2) Gate-Source(GND) Voltage VGS: ±30V; (3) Drain Current Pulsed IDM: 28ADC; (4) Continuous Drain Current (Tc=25°C) ID: 7.0 ADC; (5) Continuous Drain Current (Tc=100°C) ID: 5.6ADC; (6) Single Pulsed Avalanch Current (Energy) IAS (EAS) : 20A (570mJ) ; (7) Maximum Supply Voltage Vcc. MAX: 40V; (8) Input Voltage Range VFB: -0.3V to Vcc, VSync: -0.3 to 13V; (9) Total Power Dissipation PD: 47W, Derating: 0.37W/°C; (10) Operating Junction Temperature Tj: +160°C; (11) Operating Ambient Temperature TA: -25 to +85°C; (12) Storage Temperature Range TSTG: -55 to +150°C; (13) Thermal Resistance Rthjc: 2.7°C/W.
Features
5Q0765RT features: (1) Quasi Resonant Converter Controller; (2) Internal Burst Mode Controller for Stand-by Mode; (3) Pulse by Pulse Current Limiting; (4) Over Current Latch Protection; (5) Over Voltage Protection (Vsync: Min. 11V) ; (6) Internal Thermal Shutdown Function; (7) Under Voltage Lockout; (8) Internal High Voltage Sense FET; (9) Auto-Restart Mode.
Diagrams

(China (Mainland))






