Product Summary
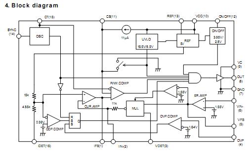
The FA5502M is a control IC for a power factor correction system. The FA5502M uses a CMOS device with high dielectric strength (30V) to implement low power consumption. This IC uses the average current control system to ensure stable operation.
Parametrics
FA5502M absolute maximum ratings: (1) Supply Voltage VC pin Vc: Vcc V, VCC pin Low impedance source (Icc>15mA) Vcc1: 30V, VCC pin Internal zener clamp voltage (Icc<15mA) Vcc2 : self limiting; (2) Output peak current Iout: ±1.5A; (3) SYNC,VIN-,VDET and OVP pins Input voltage VSYNC, VVIN-, VVDET, VOVO: -0.3V to +5.0V; (4) IDET pin input voltage VIDET: -10 to 5.0V; (5) ON/OFF pin input voltage VON/OFF: -0.3V to Vcc V; (6) REF pin source current IREF: -10mA; (7) Power dissipation (Ta=25°C) Pd: 650mW; (8) Ambiance temperature Ta: -30 to +105°C; (9) Maximum junction temperature Tj: +150°C; (10) Storage temperature Tstg: -40 to +150°C.
Features
FA5502M features: (1) Low current consumption by CMOS process; (2) Stand-by: 3μA(max) , Start-up: 30μA (max) , Operating : 4mA(typ) ; (3) Good regulation of PFC output voltage from no-load to full-load; (4) Drive circuit for connecting a power MOSFET(IOUT=±1.5A) ; (5) Pulse-by-pulse overcurrent and overvoltage limiting function; (6) ±2% accuracy reference voltage for setting DC output and overvoltage protection; (7) Output ON/OFF control function by external signal; (8) External synchronizing input pin for synchronous operation with other circuits; (9) Undervoltage lockout function (ON:16.5V, OFF:8.9V) ; (10) 16-pin package (DIP/SOP) .
Diagrams

| Image | Part No | Mfg | Description | ![]() |
Pricing (USD) |
Quantity | ||||
|---|---|---|---|---|---|---|---|---|---|---|
![]() |
![]() FA5502M |
![]() Other |
![]() |
![]() Data Sheet |
![]() Negotiable |
|
||||
| Image | Part No | Mfg | Description | ![]() |
Pricing (USD) |
Quantity | ||||
![]() |
![]() FA5502M |
![]() Other |
![]() |
![]() Data Sheet |
![]() Negotiable |
|
||||
![]() |
![]() FA5502P |
![]() Other |
![]() |
![]() Data Sheet |
![]() Negotiable |
|
||||
(China (Mainland))









