Product Summary
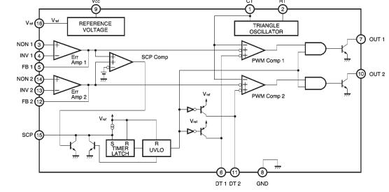
The BA9743AFV-E2 is a 2-channel switching regulator controller that uses a pulse width modulation (PWM) system. Because the BA9743AFV-E2 is compactly packaged, it is best suited for use as a power supply in portable equipment. Applications of the BA9743AFV-E2 include: DC/DC converters in VCRs, notebook computers, etc.
Parametrics
BA9743AFV-E2 absolute maximum ratings: (1) power supply voltage Vcc: 36V; (2) power dissipation Pd: 450mW; (3) operating temperature Topr: -40 to +85°C; (4) storage temperature Tstg: -55 to +125°C; (5) output pin current IO: 120mA; (6) output pin voltage VO: 36V.
Features
BA9743AFV-E2 features: (1) Built-in reference voltage current (±1%) ; (2) Timer latch, short-circuit protection circuit is built in; (3) Circuit to prevent malfunction during low input voltage is built in; (4) Built-in reference voltage (2.505V) output pin; (5) Rest period is adjustable over the whole range of duty ratio.
Diagrams

| Image | Part No | Mfg | Description | ![]() |
Pricing (USD) |
Quantity | ||||||||||||
|---|---|---|---|---|---|---|---|---|---|---|---|---|---|---|---|---|---|---|
![]() |
![]() BA9743AFV-E2 |
![]() ROHM Semiconductor |
![]() DC/DC Switching Controllers CTRLR REG 2CH |
![]() Data Sheet |
![]()
|
|
||||||||||||
| Image | Part No | Mfg | Description | ![]() |
Pricing (USD) |
Quantity | ||||||||||||
![]() |
![]() BA9700A |
![]() Other |
![]() |
![]() Data Sheet |
![]() Negotiable |
|
||||||||||||
![]() |
![]() BA9700AF |
![]() Other |
![]() |
![]() Data Sheet |
![]() Negotiable |
|
||||||||||||
![]() |
![]() BA9700AFV |
![]() Other |
![]() |
![]() Data Sheet |
![]() Negotiable |
|
||||||||||||
![]() |
![]() BA9701 |
![]() Other |
![]() |
![]() Data Sheet |
![]() Negotiable |
|
||||||||||||
![]() |
![]() BA9701F |
![]() Other |
![]() |
![]() Data Sheet |
![]() Negotiable |
|
||||||||||||
![]() |
![]() BA9707KV |
![]() |
![]() IC REG SWITCHED CAP VQFP48 |
![]() Data Sheet |
![]()
|
|
||||||||||||
(China (Mainland))











