Product Summary
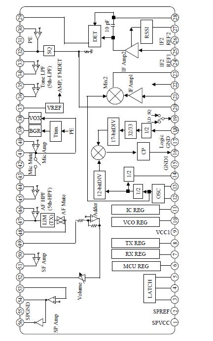
The AN29160AA is a 1chip IC for Transceiver. One package involve four systems about IF, PLL, Regulator, and AF. Involving 1st IFamp, 2nd Mixer, 2nd IFamp, FM-Detector, 460MHz PLL, Regulator for RXRF/ TXRF/ VCO/ MCU, OPAMPs for filter and Speaker Amplifier. It is possible to reduce many external parts and space.
Parametrics
AN29160AA absolute maximum ratings: (1)Supply voltage, VCC1: 6.7 V; (2)Supply voltage, SPVCC: 6.7V; (3)Supply current: - A; (4)Power dissipation: 517 mW; (5)Operating ambient temperature: -30℃ to +75℃; (6)Storage temperature: -55℃ to +150℃.
Features
AN29160AA features: (1)Operating Voltage: 6.5V to 3.2V; (2)Built in 1st IF Amplifier; (3)Built in 2nd Mixer; (4)Built in 2nd IF Amplifier; (5)Built in FM-Detector; (6)Built in PLL (Operating frequency: 100MHz to 490MHz; (7)Built in Regulator (ILmax=100mA); (8)Built in 3Regulators (ILmax=20mA); (9)Built in Speaker Amplifier (Pmax > 350mW @Vcc=4.5V/ RL=8ΩBTL); (10)ElectricVolume control:24 steps; (11)Built in 7 OPAMPs for Splatter-Filter, Data Filter, Voice Filter, Noise Filter, Microphone Amplifier; (12)Built in RSSI, Noise Squlech; (13)Built in VOX for Hands free comunication; (14)Compact Package: HSOP56pin (0.5mm pitch).
Diagrams

![]() |
![]() AN29000A |
![]() Other |
![]() |
![]() Data Sheet |
![]() Negotiable |
|
||||||||||||||||
![]() |
![]() AN2905FHQ |
![]() Other |
![]() |
![]() Data Sheet |
![]() Negotiable |
|
||||||||||||||||
![]() |
![]() AN2906FJM |
![]() Other |
![]() |
![]() Data Sheet |
![]() Negotiable |
|
||||||||||||||||
![]() AN2906FJMEBV |
![]() |
![]() IC AUDIO I/0 AMP 44-QFN |
![]() Data Sheet |
![]()
|
|
|||||||||||||||||
![]() |
![]() AN2988 |
![]() Other |
![]() |
![]() Data Sheet |
![]() Negotiable |
|
||||||||||||||||
(China (Mainland))








