Product Summary
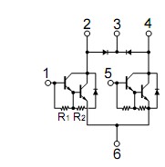
The SMA4032 is an NPN darlington with built-in flywheel diode.
Parametrics
SMA4032 absolute maximum ratings: (1) VCBO: 120V; (2) VCEO: 100V; (3) VEBO: 6V; (4) IC: 3A; (5) ICP: 5A (PW≤1ms, Du≤50%) ; (6) IB: 0.2A; (7) IF: 3A( PW≤1ms; du≤50%) ; (8) IB: 0.2A; (9) IF: 3A ( PW≤0.5ms, Du≤25%) ; (10) IFSM: 5A (PW≤10ms, Single pulse) ; (11) VR: 120V; (12) Pt: 4W (Ta=25°C) , 20W (Tc=25°C) ; (13) Tj: 150°C; (14) Tstg: -40 to +150°C.
Diagrams

| Image | Part No | Mfg | Description | ![]() |
Pricing (USD) |
Quantity | ||||
|---|---|---|---|---|---|---|---|---|---|---|
![]() |
![]() SMA4032 |
![]() Other |
![]() |
![]() Data Sheet |
![]() Negotiable |
|
||||
| Image | Part No | Mfg | Description | ![]() |
Pricing (USD) |
Quantity | ||||
![]() |
![]() SMA4002 |
![]() Other |
![]() |
![]() Data Sheet |
![]() Negotiable |
|
||||
![]() |
![]() SMA4003 |
![]() Other |
![]() |
![]() Data Sheet |
![]() Negotiable |
|
||||
![]() |
![]() SMA4004 |
![]() Other |
![]() |
![]() Data Sheet |
![]() Negotiable |
|
||||
![]() |
![]() SMA4005 |
![]() Other |
![]() |
![]() Data Sheet |
![]() Negotiable |
|
||||
![]() |
![]() SMA4007 |
![]() Other |
![]() |
![]() Data Sheet |
![]() Negotiable |
|
||||
![]() |
![]() SMA4012 |
![]() Other |
![]() |
![]() Data Sheet |
![]() Negotiable |
|
||||
(China (Mainland))









