Product Summary
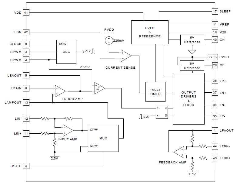
The LX1722CDB is a monolithic high performance Class-D stereo controller IC designed for high efficiency or space constrained audio requirements such as portable or battery operated products, automotive amplifiers, and multi-channel multimedia computer and video game applications. This high frequency, full audio bandwidth switching power amplifier controller offers dramatically improved performance over Linfinity’s previous generation amplifier products. The LX1722CDB includes higher output power, better SNR, lower noise floor, and reduced THD. Combined with output power MOSFET’s and an output filter, the LX1722CDB is a complete Class-D audio solution.
Parametrics
LX1722CDB absolute maximum ratings: (1)Supply Voltage (PVDD, VDD): -0.3V to 30V; (2)SLEEP , STATUS, R/LFBK+, R/LFBK-: -0.3V to VDD +0.3V; (3)R/LISN: PVDD –2 to PVDD to +0.3V; (4)RPWM, CPWM, R/LMUTE: -0.3V to VREF +0.3V; (5)R/LIN+, R/LIN-, R/LAMPOUT: -0.3V to VREF +0.3V; (6)R/LEAIN, R/LEAOUT, R/LFAOUT: -0.3V to VREF + 0.3V; (7)CLOCK: -0.3V to CN +0.3V; (8)Operating Junction Temperature Plastic: 125℃; (9)Storage Temperature Range: 65℃ to 150℃; (10)Lead Temperature (Soldering, 10 seconds): 300℃.
Features
LX1722CDB features: (1)Integrated Switching Class-D Stereo Controller IC; (2)Full 20Hz-20kHz Audio Bandwidth; (3)High Fidelity (LX1721) Or High Power (LX1722); (4)Versions Available; (5)Single Supply Operation; (6)THD+N <0.06% Typical(1 Wrms, 1 kHz, 4 Ω); (7)Maximum Efficiency 80%-85%; (8)Output Power >60Wrms per; (9)Channel (LX1722, 4Ω, 1%THD+N); (10)PSRR –70dB Typical; (11)Differential Input To Minimize Noise Effects; (12)Supports Multi-Channel Systems; (13)Complete LXE1721 or LXE1722 Amplifier Evaluation Module Available; (14)44-Pin QSOP Package.
Diagrams

| Image | Part No | Mfg | Description | ![]() |
Pricing (USD) |
Quantity | ||||||||||||||||
|---|---|---|---|---|---|---|---|---|---|---|---|---|---|---|---|---|---|---|---|---|---|---|
![]() LX1722CDB |
![]() Microsemi-IPG |
![]() IC AMP AUDIO PWR 10W STER 44QSOP |
![]() Data Sheet |
![]()
|
|
|||||||||||||||||
| Image | Part No | Mfg | Description | ![]() |
Pricing (USD) |
Quantity | ||||||||||||||||
![]() |
![]() LX1708 |
![]() Other |
![]() |
![]() Data Sheet |
![]() Negotiable |
|
||||||||||||||||
![]() |
![]() LX1711 |
![]() Other |
![]() |
![]() Data Sheet |
![]() Negotiable |
|
||||||||||||||||
![]() |
![]() LX1720 |
![]() Other |
![]() |
![]() Data Sheet |
![]() Negotiable |
|
||||||||||||||||
![]() |
![]() LX1720-01CDB |
![]() |
![]() IC AMP AUDIO PWR 10W STER 44SSOP |
![]() Data Sheet |
![]() Negotiable |
|
||||||||||||||||
![]() |
![]() LX1721 |
![]() Other |
![]() |
![]() Data Sheet |
![]() Negotiable |
|
||||||||||||||||
![]() |
![]() LX1721-01 EVAL KIT |
![]() |
![]() KIT EVAL AMP STEREO CLASS D |
![]() Data Sheet |
![]() Negotiable |
|
||||||||||||||||
(China (Mainland))










