Product Summary
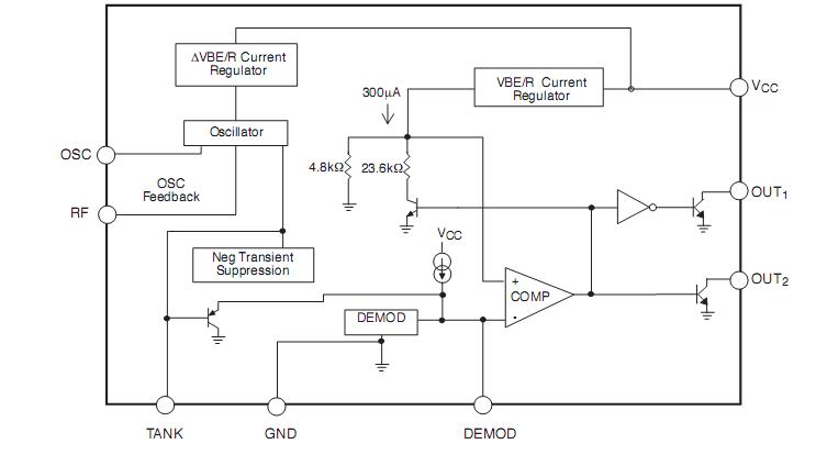
The CS209AYN8 is a bipolar monolithic integrated circuit for use in metal detecion/proximity sensing applications. The CS209AYN8 (see block diagram) contains two on-chip current regulators, oscillator and low-level feedback circuitry, peak detection/demodulation circuit, a comparator and two complementary output stages.
Parametrics
CS209AYN8 absolute maximum ratings: (1) Supply Voltage: 24V; (2) Power Dissipation (TA=25°C) : 200mW; (3) Storage Temperature Range: -55°C to +165°C; (4) Junction Temperature: -40°C to +150°C; (5) Electrostatic Discharge (except TANK pin) : 2kV; (6) Lead Temperature Soldering Wave Solder(through hole styles only) : 10 sec. max, 260°C peak; (7) Reflow (SMD styles only) : 60 sec. max above 183°C, 230°C peak.
Features
CS209AYN8 features: (1) Separate Current Regulator for Oscillator; (2) Negative Transient Suppression; (3) Variable Low-Level feedback; (4) Improved Performance Improved Performance; (5) 6mA Supply Current Consumption at VCC=12V; (6) Output Current Sink Capability 20mA at 4 Vcc, 100mA at 24 Vcc.
Diagrams

(China (Mainland))






